59194345

中国执业兽医网

您现在所在的位置:首页>新闻资讯>行业新闻

新闻资讯

两部委联合印发《畜禽养殖废弃物资源化利用工作考核实施方案》

日期:2018-05-24 12:45:11

农业农村部办公厅 生态环境部办公厅关于印发《2017年度畜禽养殖废弃物资源化利用工作考核实施方案》的通知

农办牧[2018]25号


为贯彻落实《国务院办公厅关于加快推进畜禽养殖废弃物资源化利用的意见》(国办发〔2017〕48号),按照《畜禽养殖废弃物资源化利用工作考核办法(试行)》(农牧发〔2018〕4号)要求,切实做好2017年度畜禽粪污资源化利用考核工作,农业农村部会同生态环境部制订了《2017年度畜禽养殖废弃物资源化利用工作考核实施方案》。现印发你们,请抓好贯彻落实。


联系方式:

农业农村部畜禽粪污资源化利用办公室

联系人:周海宾   010—59191351

生态环境部水环境管理司

联系人:李  松   010—66556332

农业农村部办公厅

生态环境部办公厅

2018年5月18日  



2017年度畜禽养殖废弃物资源化利用工作考核实施方案

 

为贯彻落实《国务院办公厅关于加快推进畜禽养殖废弃物资源化利用的意见》(国办发〔2017〕48号)(以下简称《意见》),按照《畜禽规模养殖污染防治条例》和《畜禽养殖废弃物资源化利用工作考核办法(试行)》(农牧发〔2018〕4号)(以下简称《考核办法》)要求,切实做好2017年度畜禽粪污资源化利用考核工作,制定本方案。


一、考核目的

根据《意见》确定的工作目标和重点任务,坚持目标导向、问题导向和结果导向,遵循客观公正、突出重点、综合评价、注重实效的原则,对畜禽粪污资源化利用工作开展情况与工作目标进行综合评价,深入查找突出问题和薄弱环节,进一步落实省级政府属地管理责任,切实推进畜禽粪污资源化利用工作。


二、考核对象

各省(区、市)人民政府,新疆生产建设兵团。


三、考核内容

按照《考核办法》,重点考核4个方面内容11项指标。


四、考核组织

考核工作由农业农村部、生态环境部负责组织,具体工作由农业农村部牵头。农业农村部畜禽粪污资源化利用办公室承担考核日常工作,农业农村部畜禽粪污资源化利用领导小组成员单位参加,生态环境部有关司局和单位参加。


五、考核步骤及要求

(一)自查评分

各省(区、市)人民政府按照考核要求,对畜禽粪污资源化利用情况进行全面自查和自评打分,于2018年7月31日前将年度自查报告报送农业农村部和生态环境部。自查报告按照“自查报告大纲”编写,报告章节要求内容完整,不缺项漏项。自查报告与证明材料请通过畜禽规模养殖场直联直报信息系统上传。


(二)实地检查

2018年6月,农业农村部印发开展实地检查的通知,农业农村部和生态环境部组成考核工作组,选择10个省(区、市)进行实地检查。考核工作组分为5组,分别由农业农村部科技教育司、种植业司、畜牧业司、全国畜牧总站、农业生态与资源保护总站1名司局级领导任组长,分别抽调1名处级以下干部参加,农业农村部畜禽粪污资源化利用办公室抽调5人参加,生态环境部有关司局和单位抽调5人参加。考核工作组通过听取汇报、查阅资料、现场检查等方式,全面核实了解有关情况,督促进度、检查问题、了解困难、总结经验,并形成书面报告(2018年7月底前完成)。


(三)第三方评估

农业农村部根据政府采购有关要求确定第三方评估机构,重点对31个省(区、市)和新疆生产建设兵团规模养殖场粪污处理设施装备配套率进行实地考察评估。第三方评估机构组织相关领域专家独立开展工作,31个省(区、市)和新疆生产建设兵团畜牧大县数量10个以上的按照10%抽取,不足10个的至少抽取1个大县进行评估(西藏自治区选择1个养殖量较大的县),每个县从畜禽规模养殖场直联直报信息系统中随机抽取20家规模养殖场,详细核查畜禽粪污资源化利用和粪污处理设施装备建设情况,必要时延伸到第三方处理机构和粪肥还田利用环节,推算调查评估县畜禽粪污综合利用率和规模养殖场粪污处理设施装备配套率(2018年7月底前完成)。


(四)综合评价

根据日常监督检查、实地检查、第三方评估和自查评分情况,农业农村部畜禽粪污资源化利用办公室、生态环境部水环境管理司联合对各省(区、市)和新疆生产建设兵团进行综合评价,提出考核等次建议,起草考核报告,于2018年8月底前联合报告国务院。考虑到2017年是畜禽粪污资源化利用工作全面启动实施的第一年,考核评价将根据各地工作总体情况,在《考核办法》的基础上进行调整。


六、考核结果运用

考核结果由农业农村部、生态环境部向各省(区、市)人民政府通报,向社会公开。对未通过年度考核的省(区、市),农业农村部会同生态环境部约谈省(区、市)人民政府及其相关部门有关负责人,提出整改意见。


七、工作要求

(一)加强组织领导

各省级政府要高度重视,把考核作为解决问题、推动工作的重要抓手,切实加强统筹协调,层层传导压力,全面落实地方政府属地管理责任。要合理安排工作进度,组织农业农村、生态环境等有关部门抓好落实,确保考核数据客观和真实,按要求提交自查报告。各地在开展考核工作中的问题和建议,及时向农业农村部、生态环境部反馈。


(二)认真做好准备

各地要认真组织开展调查摸底,摸清本地规模养殖场和散养户畜禽粪污资源化利用情况,及时通过畜禽规模养殖场直联直报信息系统填报。要全面总结工作,实事求是提供有关情况,深入查找问题并切实整改,进一步推动畜禽粪污资源化利用工作。对粪便污水贮存、处理、利用设施合格的规模养殖场,要及时将验收合格证明上传至畜禽规模养殖场直联直报信息系统,作为核定规模养殖场粪污处理设施装备配套率的重要依据。


(三)严守工作纪律

参加考核工作的人员要严格遵守中央八项规定精神和廉洁自律相关规定,遵守工作纪律,坚持求真务实、严谨细致、客观公正,敢于较真碰硬、严格把关,树立党员干部的良好形象。要做好保密工作,考核过程、结果等资料均为内部资料,应予以妥善保管,如出现泄密情况,要对相关人员严格追责。

 

附件:

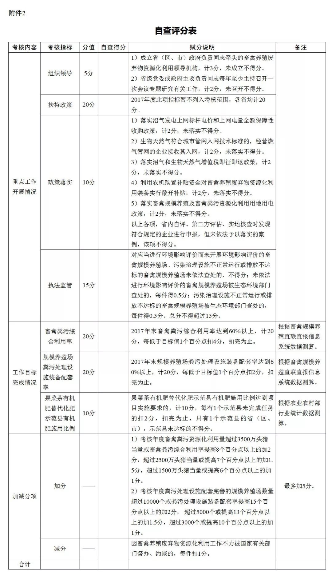
1.畜禽粪污资源化利用工作考核自查报告提纲

2.自查评分表


 

附件1

畜禽粪污资源化利用工作考核自查报告提纲

 

一、概述

说明本省2017年畜牧业发展概况和种养结合循环农业发展的基本情况,推进畜禽粪污资源化利用的主要思路。


概述本省2017年贯彻落实《国务院办公厅关于加快推进畜禽养殖废弃物资源化利用的意见》开展的主要工作、取得的成效、存在问题及建议等。


二、考核重点工作开展情况

(一)组织领导

说明畜禽养殖废弃物资源化利用领导机构及各部门协调推动工作情况,省级党委或政府主要负责同志召开专题会议研究有关工作情况等,提供有关证明文件。


(二)扶持政策

说明省级畜禽粪污资源化利用扶持政策总量、支持内容和实施情况等,提供有关文件。


(三)政策落实

说明沼气发电上网标杆电价和上网电量全额保障性收购政策、生物天然气接入经营燃气管网、沼气和生物天然气增值税即征即退等政策落实情况,利用中央财政农机购置补贴资金对畜禽粪污资源化利用装备实行敞开补贴情况,畜禽规模养殖及畜禽粪污资源化利用用地用电政策落实情况,提供有关证明文件。


(四)执法监管

说明畜禽规模养殖环评制度落实情况,对应当进行环境影响评价而未开展环境影响评价的畜禽规模养殖场依法予以查处情况,对畜禽规模养殖场污染防治配套设施运转情况或第三方粪污处理及资源化利用情况进行监管和查处情况等,提供有关证明文件。


三、工作目标完成情况

(一)畜禽粪污综合利用率

根据畜禽粪污产生总量和资源化利用量,测算畜禽粪污综合利用率。


(二)规模养殖场粪污处理设施装备配套率

根据已通过县级畜牧、生态环境部门验收的规模养殖场数量占全部规模养殖场数量的比例,测算规模养殖场粪污处理设施装备配套率。对委托第三方机构全量收集处理的,有协议且正常运行的,可视为已配套粪污处理设施。


(三)果菜茶有机肥替代化肥示范县有机肥施用比例

有果菜茶有机肥替代化肥示范县的,根据农业农村部行业统计数据确定有机肥施用比例。


四、地方典型经验

提供畜禽粪污资源化利用工作推进过程中形成的典型技术模式和商业模式。



京ICP备13017971号地址:北京市朝阳区农展北路55号

北京华牧直通广告有限公司 版权所有 电话:010-59195279Email:zgzysyw@126,com